搜索
首页
政府信息公开
互动交流
办事服务
专题专栏
首页
政府信息公开
互动交流
办事服务
专题专栏
首页
政府信息公开
互动交流
办事服务
专题专栏
暂未开放,尽情期待!
您所访问的页面将跳转到第三方网站,确定要继续吗?
当前位置:
首页
>
政府信息公开
>
法定主动公开内容
>
财政资金
> 财政预决算
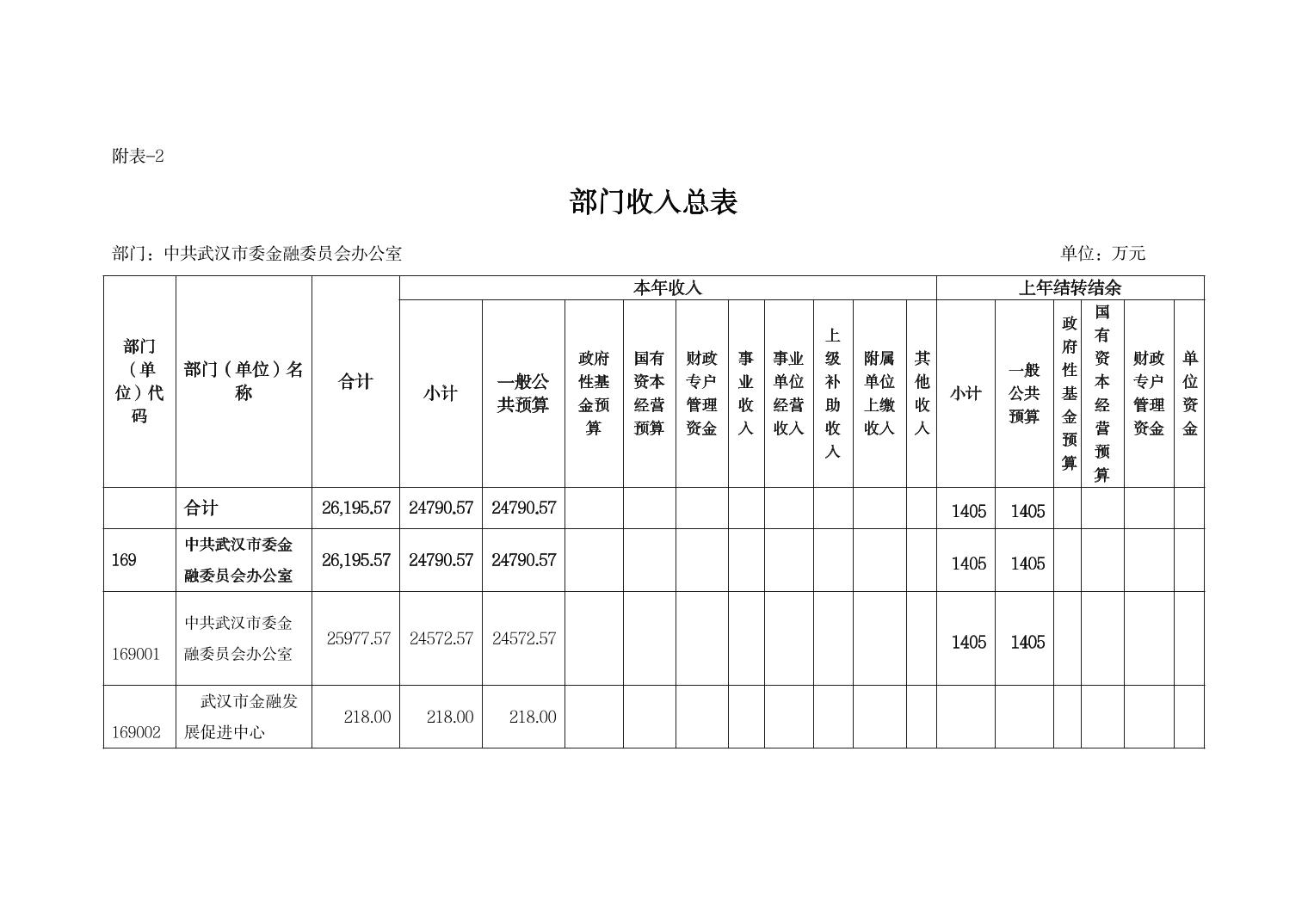
中共武汉市委金融委员会办公室2025年部门预算
2025-02-14 17:22
2025-02-14
发文单位
中共武汉市委金融委员会办公室
发文字号
无
发文日期
2025-02-14
效力状态
有效
索引号
764632921/2025-05200
主题分类
财政、金融、审计
【打印此页】
【关闭窗口】
上一篇:
武汉市金融发展促进中心2025年单位预算
下一篇:
中共武汉市委金融委员会办公室2025年单位预算
2533212
中共武汉市委金融委员会办公室2025年部门预算
20
2025-02-14
5739
财政预决算